ads/auto.txt

Download Apps Data Structure

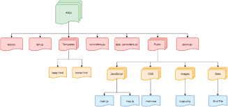
Altex Web Application Directory Structure Download Scientific Diagram

Altex Web Application Directory Structure Download Scientific Diagram

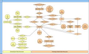
Entity Relationship Er Diagram Representing The Data Structure Used Download Scientific Diagram

Entity Relationship Er Diagram Representing The Data Structure Used Download Scientific Diagram

Download Introduction To Algorithms And Data Structures In Swift 4 Introduction To Algorithms Data Structures Algorithm

Download Introduction To Algorithms And Data Structures In Swift 4 Introduction To Algorithms Data Structures Algorithm

Classic Data Structures By D Samantha Pdf Free Download

Classic Data Structures By D Samantha Pdf Free Download

Python Programming App For Android Apk Download

Python Programming App For Android Apk Download

Advanced Data Structures Ebook Brass Peter Amazon In Kindle Store

Advanced Data Structures Ebook Brass Peter Amazon In Kindle Store

Advanced Data Structures Ebook Brass Peter Amazon In Kindle Store

Ace your exams or brush up your knowledge for an interview all in one app.

Download apps data structure. The app is a complete free handbook of data structures using c which covers important topics notes materials news on the course. Download data structure display and enjoy it on your iphone ipad and ipod touch. Data structure free download wise data recovery easeus data recovery wizard free virtuallab data recovery and many more programs.

List of some topics covered 1. Download our app and read it whenever you feel like. See screenshots read the latest customer reviews and compare ratings for data structure programs.

No internet connection is required. List of some topics covered 1. The app follows a detailed step by step approach of learning with better user experience and quality of content.

Download this app from microsoft store for windows 10 windows 8 1. A novel data structure learning app the most significant feature is that you can dynamically debug the data structure in this app and visually observe the changes in the data structure during the operation. The app has code examples built in for reference when implementing the concepts.

Easy to understand this app enables reading concepts offline without the internet. Ace your exams or brush up your knowledge for an interview all in one app. This app would help you strengthen the core concept of computer science field which consists of data structures and algorithms.

The app has code examples built in for reference when implementing the concepts. Data structures handbook covers all basic data structure concepts taught in a computer science course in an easy to read and minimal format. 1 app for data structures and algorithms in playstore in 50 countries 200000 downloads video tutorials and advanced topics read data structures and algorithms offline.

7 Best Courses To Learn Data Structure And Algorithms By Javinpaul Javarevisited Medium

7 Best Courses To Learn Data Structure And Algorithms By Javinpaul Javarevisited Medium

Data Structures Using C Programming Lab Manual C Programming Data Structures Structure In C

Data Structures Using C Programming Lab Manual C Programming Data Structures Structure In C

Pin On Free Visual Basic Vb Tutorials Pdf

Pin On Free Visual Basic Vb Tutorials Pdf

Data Structures And Algorithms In Swift Springerlink

Data Structures And Algorithms In Swift Springerlink

Learn Data Structures And Algorithms With Golang Level Up Your Go Programming Skills To Develop Faster And More Efficient Code Ebook Kommadi Bhagvan Amazon In Kindle Store

Learn Data Structures And Algorithms With Golang Level Up Your Go Programming Skills To Develop Faster And More Efficient Code Ebook Kommadi Bhagvan Amazon In Kindle Store

Data Structures And Algorithms In C Free Ebooks Download Data Structures Algorithm Computer Programming

Data Structures And Algorithms In C Free Ebooks Download Data Structures Algorithm Computer Programming

Pin On Solution Manual Download

Pin On Solution Manual Download

C Data Structures And Algorithms Ebook By Wisnu Anggoro Rakuten Kobo In 2020 Data Structures Algorithm Free Programming Books

C Data Structures And Algorithms Ebook By Wisnu Anggoro Rakuten Kobo In 2020 Data Structures Algorithm Free Programming Books

Pin On Solutions Manual Download

Pin On Solutions Manual Download

Data Structures And Algorithms In Java 6th Edition Solution Manual Pdf Download Http Www Aazea Com Book Dat Data Structures Algorithm Downloading Data

Data Structures And Algorithms In Java 6th Edition Solution Manual Pdf Download Http Www Aazea Com Book Dat Data Structures Algorithm Downloading Data

Download Flutter For Dummies For Dummies Computer Tech Full Writing Code App Development Flutter

Download Flutter For Dummies For Dummies Computer Tech Full Writing Code App Development Flutter

Education App Scraping Mobile App Educational Apps App

Education App Scraping Mobile App Educational Apps App

Rainbow Live Cms Fast And Efficient Cms For Mobile Apps And Xml Based Data List Design App Design Rainbow Live

Rainbow Live Cms Fast And Efficient Cms For Mobile Apps And Xml Based Data List Design App Design Rainbow Live

Pin On App卡片设计

Pin On App卡片设计

Source : pinterest.com